Examples of My Work
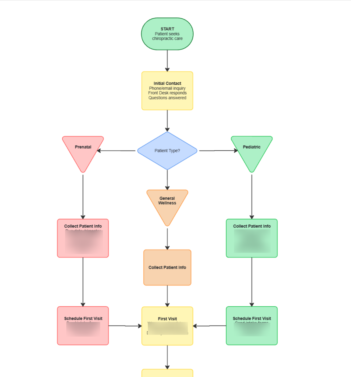
Customer Journey Mapping
Example SOP: Business Phone Management Processes for Office Manager for Health & Wellness Practice
Example SOP: Daily Opening and Closing Procedures Checklists for Office Manager for Health & Wellness Practice
Social media graphic
Basic dashboard/sales tracker example for real estate
Basic SOP, checklist, & process documentation examples for real estate
Forecasting spreadsheet example for real estate